锦富技术(300128) 索赔指南

日期:2026-06-01 

 

公司标识

 

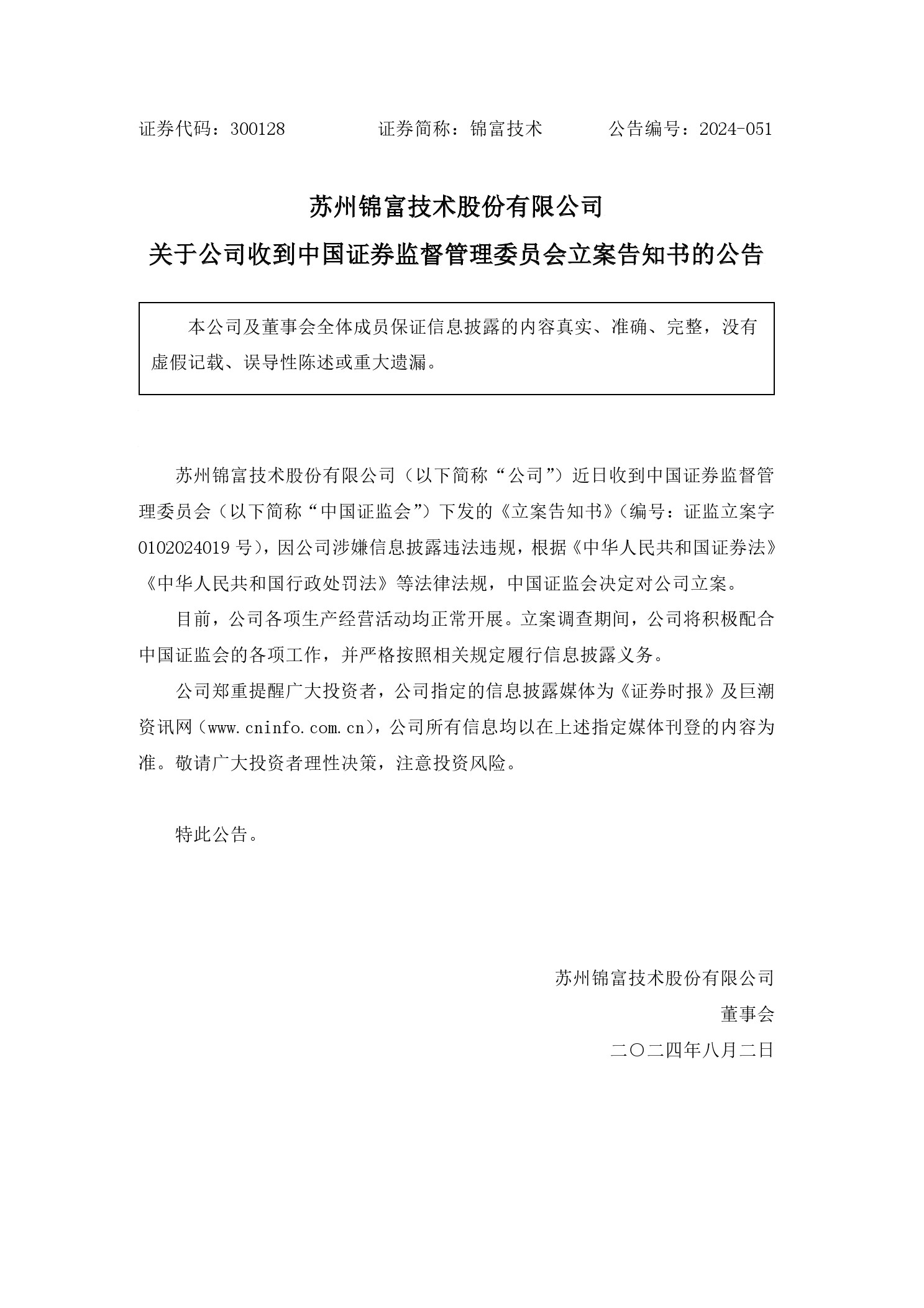
一、 处罚概况及事由

行政处罚部门:中国证监会

1900年01月01日,立案告知书;

2025年06月23日,行政处罚决定书;

 

【违规概述】:

 

 

二、 索赔前景

一旦有了处罚决定书,并且股价与行业波动差值很大,胜诉的概率就很大。

但是胜诉并不一定能得到赔偿。有些上市公司已经退市,或者资不抵债,即便胜诉,赔付的可能性也不是很大。但是有些上市公司属于正常经营,获赔的概率就非常大。

具体到锦富技术,当前股价:7.72
总市值:100.29亿
定期报告的净资产:每股0.51
基本每股收益: -0.1269

 

日线图

股票K线图

 

三、 索赔所需材料

1、投资者本人身份证复印件;
2、前往开户证券营业部,打印证券账户基本信息证明(即“开户确认单”或“账户信息表”均可,需要含姓名,身份证号,证券账户号等基本信息),并加盖业务章或公章;
3、前往开户证券营业部,打印《对账单》(即“交易记录流水明细”),并加盖业务章或公章,(打印时间跨度:从首次购入日至打印日),如有融资融券交易,两个账户均打印;
4、如果该股票有多个账户交易,需打印多个账户上述2、3相关资料。

账户信息单

 

对账单

 

四、 索赔流程

如果委托律师,一般的流程是,先提供相关的买卖交易资料,由律师评估赔偿的可能性和大致金额。如果股票买卖都不在虚假陈述期间,就没有立案索赔的必要性。

 

在确定索赔的可行性后,当事人与律师签订代理合同,并授权律师代理起诉;

 

 

代理合同

 

授权委托书

 

律师会根据交易记录和虚假陈述相关资料拟定起诉文书,去相应的法院立案;
然后就是等待法院开庭通知,缴纳诉讼费,代理开庭。
如果胜诉或者调解,会要求提供赔偿账户,支付赔偿款。整个赔偿流程就是这样的。

 

五、 索赔委托

委托律师索赔的代理方式,通常是风险代理,也就是说当事人前期不用付费,由律师承担诉讼费,办案费用,在收到赔偿款项后当事人再按照一定的比例支付律师费。

 

风险代理支付比例大致是10-18%,看案件的具体情况。

 

有些案件也采用其他的方式,例如诉讼费由当事人支付,或者诉讼费和办案费由当事人支付,再或者当事人前期支付一定的费用,风险比例适当可以降低。另外也可以按照一般案件的代理费支付方式,按标的计算。总之,代理方式方式可以双方协商确定。

 

股票赔偿案件,通常采用的是全风险方式,这样当事人能得到专业法律服务,不需要承担太大的法律风险。

 

 

风险代理

点击以下可以提交委托

 

 

六、 关注法本纲目,关注锦富技术

点击以下按钮,关注法本纲目公众号,并收藏锦富技术股票。

我们将通过微信公众号向您发送该股票与虚假陈述相关的最新公告,以及相关的案件索赔信息。